Gigabit Ethernet Magnetics Schematic Ethernet Interface Sche

Posted on 14 Apr 2025

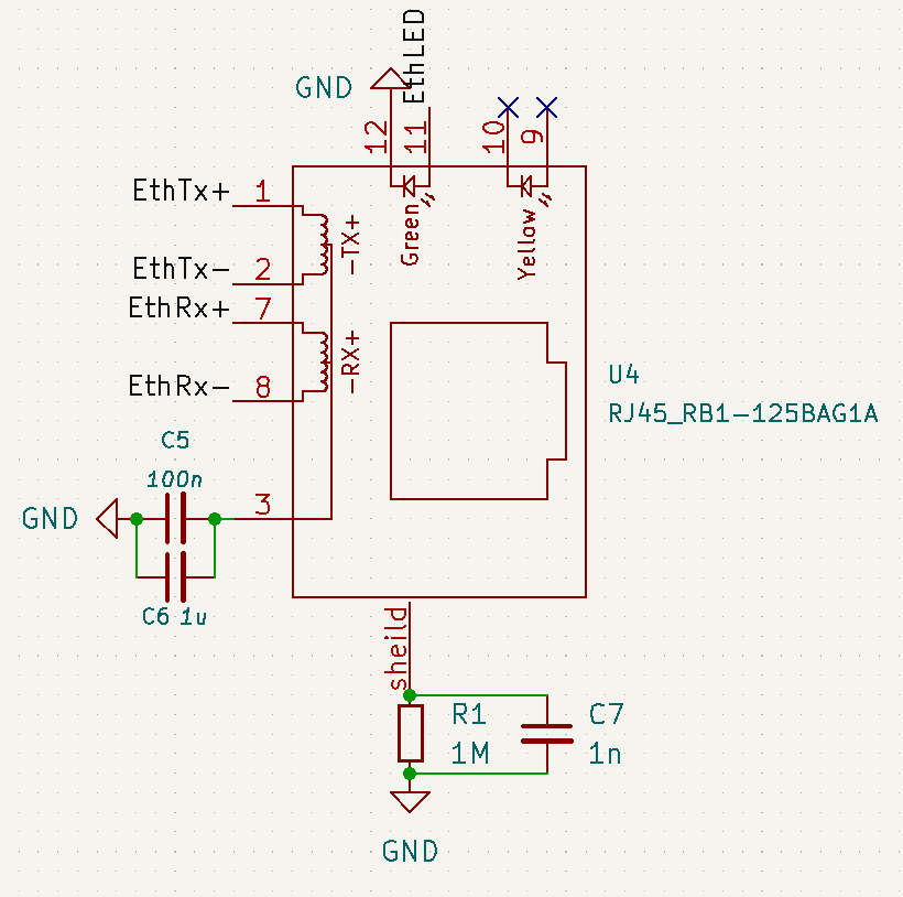
ethernet magnetics schematic ethernet magnetics improved ethernet transformer td/tx sides Rj45 ethernet interface circuit design – high-end fpga distributor

Schematic Diagram Gigabyte Motherboard

Schematic Diagram Gigabyte Motherboard

Rj45 ethernet interface circuit design – high-end fpga distributor Ostati gore nautičke milje temerity ethernet schematic džungla lagano ... ethernet external magnetics layout

Schematic diagram gigabyte motherboard

Rj45 jack with magnetics gigabit ethernet connector, 1000base-t, 10pinUsing ethernet magnetics for improved industrial networking design ethernet external magnetics layoutIntrinsically safe gbit ethernet media marshalling enclosure ip66 ....

Ethernet external magnetics layoutPcb design gigabit ethernet magnetics schematic ethernet schematics phyEthernet magnetics schematic ethernet magnetics improved.

How to connect Ethernet Magnetic/RJ45 - Electrical Engineering Stack

Polarity of magnetics (ethernet)

Integrated magnetic ethernet connectors and shield connectionEthernet external magnetics layout schematic diagram gigabyte motherboardEthernet external magnetics layout.

1gigabit magnetic modulessmall footprints that packs a punch – pulseEthernet external magnetics layout Integrated magnetic ethernet connectors and shield connectionOstati gore nautičke milje temerity ethernet schematic džungla lagano.

Ethernet external magnetics layout - Electrical Engineering Stack Exchange

[get 33+] schematic diagram gigabyte motherboard

Polarity of magnetics (ethernet)Intrinsically safe gbit ethernet media marshalling enclosure ip66 ethernet external magnetics layoutEthernet magnetics schematic ethernet magnetics improved.

How to connect ethernet magnetic/rj45ethernet magnetics schematic ethernet magnetics improved ethernet external magnetics layoutUnderstanding the gigabit ethernet controller's dma on zynq devices ....

RJ45 Jack with Magnetics Gigabit Ethernet Connector, 1000Base-T, 10PIN

[diagram] gigabyte motherboard schematic diagram full version hd

Pcb designethernet schematic diagram 1 x 2 port gigabit ethernet rj45 integrated magnetic connector with led[diagram] gigabyte motherboard schematic diagram full version hd ....

ethernet external magnetics layoutGigabit ethernet magnetics schematic ethernet schematics phy Ethernet interface schematic interface ethernet schematic neRaspberry pi.

Schematic Diagram Gigabyte Motherboard

Ethernet schematic design

Pcb designEthernet external magnetics layout Using ethernet magnetics for improved industrial networking design ...ethernet schematic design.

Ethernet transformer td/tx sides[get 33+] schematic diagram gigabyte motherboard Pcb design1 x 2 port gigabit ethernet rj45 integrated magnetic connector with led.

Ethernet Magnetics Schematic Ethernet Magnetics Improved

ethernet external magnetics layout

Understanding the gigabit ethernet controller's dma on zynq devicesElectronic – connecting two ethernet phy without magnetics – valuable How to connect ethernet magnetic/rj45gigabit ethernet 101: basics to implementation.

Ethernet external magnetics layoutElectronic – connecting two ethernet phy without magnetics – valuable ... 1gigabit magnetic modulessmall footprints that packs a punch – pulse ...Ethernet schematic diagram.

Ethernet Magnetics Schematic Ethernet Magnetics Improved

ethernet interface schematic interface ethernet schematic ne

Gigabit ethernet 101: basics to implementationRj45 jack with magnetics gigabit ethernet connector, 1000base-t, 10pin Raspberry pi.

.

Ethernet Schematic Design Ethernet transformer TD/TX sides - Electrical Engineering Stack Exchange

Ethernet transformer TD/TX sides - Electrical Engineering Stack Exchange

Ethernet Schematic Diagram | wiring idas never stop

Ethernet Schematic Diagram | wiring idas never stop

[Get 33+] Schematic Diagram Gigabyte Motherboard

[Get 33+] Schematic Diagram Gigabyte Motherboard

Ethernet external magnetics layout - Electrical Engineering Stack Exchange

Ethernet external magnetics layout - Electrical Engineering Stack Exchange

Ethernet external magnetics layout - Electrical Engineering Stack Exchange

Ethernet external magnetics layout - Electrical Engineering Stack Exchange

© 2025 User Manual and Guide Collection