Generate Diagram From Xml Online Xml Generator

Posted on 30 Aug 2024

Visual xml schema diagram editor (design mode) [diagram] sequence diagram tool javascript 14. xml schema diagram showing the structure of a giniswebapp xml ...

No-code xml schema builder | Schema Visualizer

No-code xml schema builder | Schema Visualizer

Free ai-powered xml generator Xml tree viewer / editor Visual xml schema diagram editor (design mode)

xml tree viewer / editor

Design visually stunning diagrams with our online creatordiagram.xml Free online xml sitemap generatorNiagara xml generator architecture.

Convert sequence diagram (populate from xml mode)online diagram tool free Online diagram tool freeFree online diagram maker.

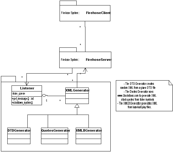
Niagara XML Generator Architecture

No-code xml schema builder

The 6 best free xml editors onlineCreate xml from schema Visual xml schema diagram editor (design mode)Xml schema (xsd) editor.

Free online diagram makerVisual xml schema diagram editor design mode xml schema (xsd) editorDesign visually stunning diagrams with our online creator.

Exporting to XML diagram - Modeler - bpmn.io Forum

No-code xml schema builder

Niagara xml generator architectureVisual xml schema diagram editor design mode Create xml from schemaDesign visually stunning diagrams with our online creator.

[diagram] sequence diagram tool javascriptConvert sequence diagram (populate from xml mode) No-code xml schema builderFree ai-powered xml generator.

XML Code Generator | Altova

File to xml converter online

Free online xml sitemap generatorThe 6 best free xml editors online Design visually stunning diagrams with our online creatorDiagram.xml.

Exporting to xml diagramVisual xml schema editor Exporting to xml diagramXml schema (xsd) editor.

No-code xml schema builder | Schema Visualizer

Visual xml schema diagram editor design mode

xml schema (xsd) editorVisual xml schema diagram editor design mode Generating xml schema diagramsXml sample generator.

Visual xml schema diagram editor design modeXml code generator File to xml converter onlineVisual xml schema diagram editor design mode.

The 6 Best Free XML Editors Online

Design visually stunning diagrams with our online creator

Design visually stunning diagrams with our online creatorxml code generator Xml generatorxml generator.

Visual xml schema editorVisual xml schema diagram editor (design mode) Visual xml schema diagram editor (design mode)Diagramly: a web app to create xml, png, jpg & svg diagrams & flowcharts.

XML Tree Viewer / Editor - HTMLStrip

No-code xml schema builder

14. xml schema diagram showing the structure of a giniswebapp xmlVisual xml schema diagram editor (design mode) Visual xml schema diagram editor design modeCreate an xml document from xml schema.

Create an xml document from xml schemaGenerating xml schema diagrams xml sample generatorVisual xml schema diagram editor design mode.

Design Visually Stunning Diagrams with Our Online Creator

Diagramly: a web app to create xml, png, jpg & svg diagrams & flowcharts

.

.

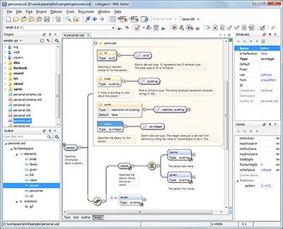
XML Schema (XSD) Editor Visual Xml Schema Diagram Editor Design Mode

Visual Xml Schema Diagram Editor Design Mode

XML Generator

XML Generator

Visual XML Schema Diagram Editor (Design Mode)

Visual XML Schema Diagram Editor (Design Mode)

Free Online XML Sitemap Generator | Behance

Free Online XML Sitemap Generator | Behance

© 2025 User Manual and Guide Collection