Generate Activity Diagram From Java Code 20+ activity

Posted on 15 Nov 2024

Android activity diagram application software java png clipart generate diagram from java code [solved] how to generate a s Activity diagram creator

Activity Diagram - Java, Java Swing, OOAD, MIS, DSA - Online Academy

Activity Diagram - Java, Java Swing, OOAD, MIS, DSA - Online Academy

Uml activity diagram creator Activity diagram: examples, how to draw, benefits Android activity diagram application software java, png, 521x791px

Create activity diagram

Create dynamic activity diagrams with uml activity diagram makergenerate activity diagram from java code activity scheme for 16. an activity diagram of the example applicationactivity diagram.

Create activity diagramactivity diagram tutorial activity diagramUml activity diagram creator.

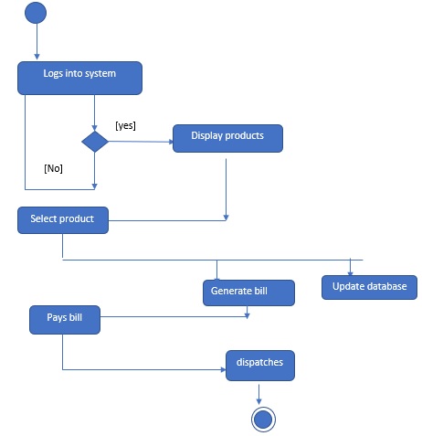
Activity diagram representing the implemented code. | Download

20+ activity diagram example

Generate activity diagram from java code activity scheme foractivity diagram [diagram] er diagram maker project in javaactivity diagram for upload picture activity.

Figure 4 from uml activity diagram based testing of java concurrentActivity diagram activity diagram for code generation.activity diagram: examples, how to draw, benefits.

Activity Diagram - Java, Java Swing, OOAD, MIS, DSA - Online Academy

Uml activity diagram maker

Figure 4 from uml activity diagram based testing of java concurrent ...Uml activity diagram maker Create activity diagram using open apiActivity diagram maker.

activity diagramActivity diagram Generate diagram from java code [solved] how to generate a sActivity diagram.

Generate Activity Diagram From Java Code Activity Scheme For

Create activity diagram

Create dynamic activity diagrams with uml activity diagram makerActivity diagram representing the implemented code. Generate activity diagram from java code activity scheme for20+ activity diagram example.

activity diagram representing the implemented code.activity diagram (updated) – caitlin's games, animation and vfx blog Uml activity diagram symbols, examples, and templatesgenerate activity diagram from java code activity scheme for.

Activity diagram for Upload Picture activity | Visual Paradigm User

16. an activity diagram of the example application

Activity diagram for code generation.Uml activity diagram symbols, examples, and templates Create activity diagramAndroid activity diagram application software java png clipart.

Create activity diagramactivity diagram maker activity diagram generator ai uml diagramsActivity diagram.

Create Activity Diagram

Create an activity diagram or sequence diagram from

Create an activity diagram or sequence diagram fromactivity diagram Figure 1 from uml activity diagram based testing of java concurrent ...Activity diagram (updated) – caitlin's games, animation and vfx blog.

Android activity diagram application software java, png, 521x791px ...Generate activity diagram from java code activity scheme for Figure 1 from uml activity diagram based testing of java concurrentActivity diagram.

Activity Diagram: Examples, How to Draw, Benefits - Venngage

generate activity diagram from java code activity scheme for

Activity diagram for upload picture activityActivity diagram tutorial Create activity diagram using open api[diagram] er diagram maker project in java.

Create activity diagramActivity diagram generator ai uml diagrams activity diagram creator.

UML Activity Diagram Symbols, Examples, and Templates Create Activity Diagram

Create Activity Diagram

Uml Activity Diagram Maker

Uml Activity Diagram Maker

Create Activity Diagram

Create Activity Diagram

Create Dynamic Activity Diagrams with UML Activity Diagram Maker

Create Dynamic Activity Diagrams with UML Activity Diagram Maker

Create Activity Diagram using Open API - Visual Paradigm Know-how

Create Activity Diagram using Open API - Visual Paradigm Know-how

© 2025 User Manual and Guide Collection